This website requires JavaScript.
Explore
Help
Sign In
cassdlcm
/
mediapipe
Watch
1
Star
0
Fork
0
You've already forked mediapipe
Code
Issues
Pull Requests
Packages
Projects
Releases
Wiki
Activity
adceabe98e
mediapipe
/
docs
/
images
/
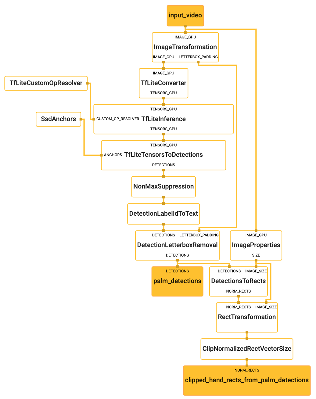
mobile
/
multi_hand_detection_gpu_subgraph.png
MediaPipe Team
cd2b69d58c
Project import generated by Copybara.
...
GitOrigin-RevId: f72a0f86c2c2acdb1920973c718a9e26ed3ec4b6
2020-06-08 12:08:33 -04:00
149 KiB
1036x1308px
Raw
History